FXTM富拓集团资讯【恒泰早报】7月12日恒泰期货交易策略
当前沥青市场需求仍然偏弱,但因为临近需求旺季,沥青存在季节性需求改善的预期,且7月份排产预计维持低位,对市场情绪存在一定支撑,个别地区沥青现货价格小幅上涨。整体来看,当前市场矛盾、驱动均有限、短期建议保持观望。
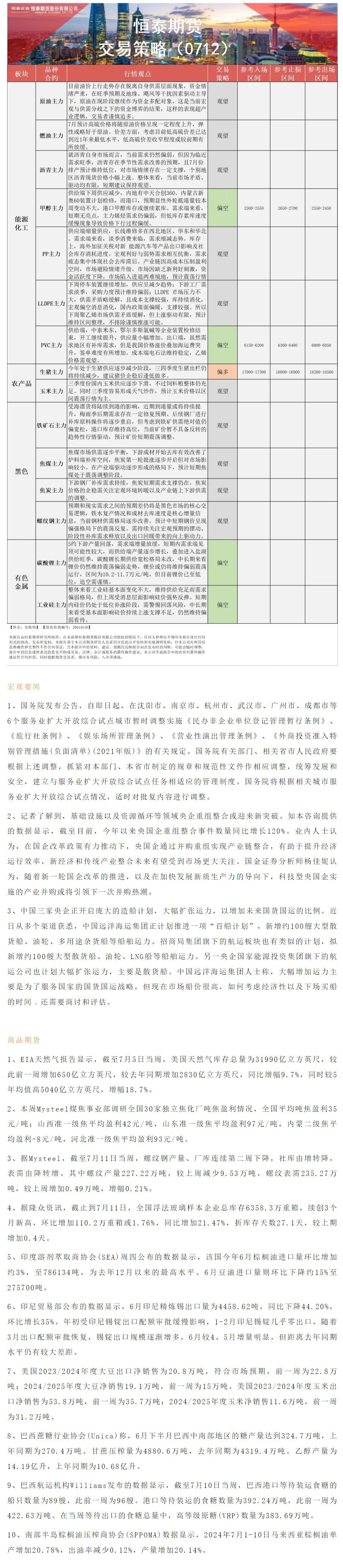
以下是恒泰期货今日早间交易策略,覆盖品种有:宏观分析、原油燃料油等能源化工、玉米生猪等农产品、黑色系如铁矿石焦煤焦炭螺纹钢、有色系如工业硅碳酸锂等。


当前沥青市场需求仍然偏弱,但因为临近需求旺季,沥青存在季节性需求改善的预期,且7月份排产预计维持低位,对市场情绪存在一定支撑,个别地区沥青现货价格小幅上涨。整体来看,当前市场矛盾、驱动均有限、短期建议保持观望。
以下是恒泰期货今日早间交易策略,覆盖品种有:宏观分析、原油燃料油等能源化工、玉米生猪等农产品、黑色系如铁矿石焦煤焦炭螺纹钢、有色系如工业硅碳酸锂等。

