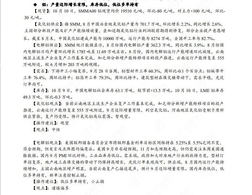
FXTM富拓集团资讯广发期货早知道:原油短期震荡思路,铝低位多单持有,小止损
广发期货发布10月11日早知道,称股市回调空间有限,可尝试做多IC、IM空IH的对冲,国债期货建议适当关注做陡策略,铝低位多单持有,小止损;焦炭以逢低多思路为主;原油短期震荡思路,布油参考85-90美元。
广发期货发布10月11日早知道,称股市回调空间有限,可尝试做多IC、IM空IH的对冲,国债期货建议适当关注做陡策略,铝低位多单持有,小止损;焦炭以逢低多思路为主;原油短期震荡思路,布油参考85-90美元。








广发期货发布10月11日早知道,称股市回调空间有限,可尝试做多IC、IM空IH的对冲,国债期货建议适当关注做陡策略,铝低位多单持有,小止损;焦炭以逢低多思路为主;原油短期震荡思路,布油参考85-90美元。
广发期货发布10月11日早知道,称股市回调空间有限,可尝试做多IC、IM空IH的对冲,国债期货建议适当关注做陡策略,铝低位多单持有,小止损;焦炭以逢低多思路为主;原油短期震荡思路,布油参考85-90美元。







