FXTM富拓集团资讯海通期货12月29日原油日报:地缘情绪有所降温 让原油回吐地缘溢价
晚间EIA周度报告显示美国原油库存大幅降库超预期,整体库存报告明显利多,但对油价提振有限,短暂高开之后继续大幅下挫,显示市场情绪较差。当前正处于西方国家假期窗口,欧美市场成交萎缩,流动性面临考验容易出现大幅波动。
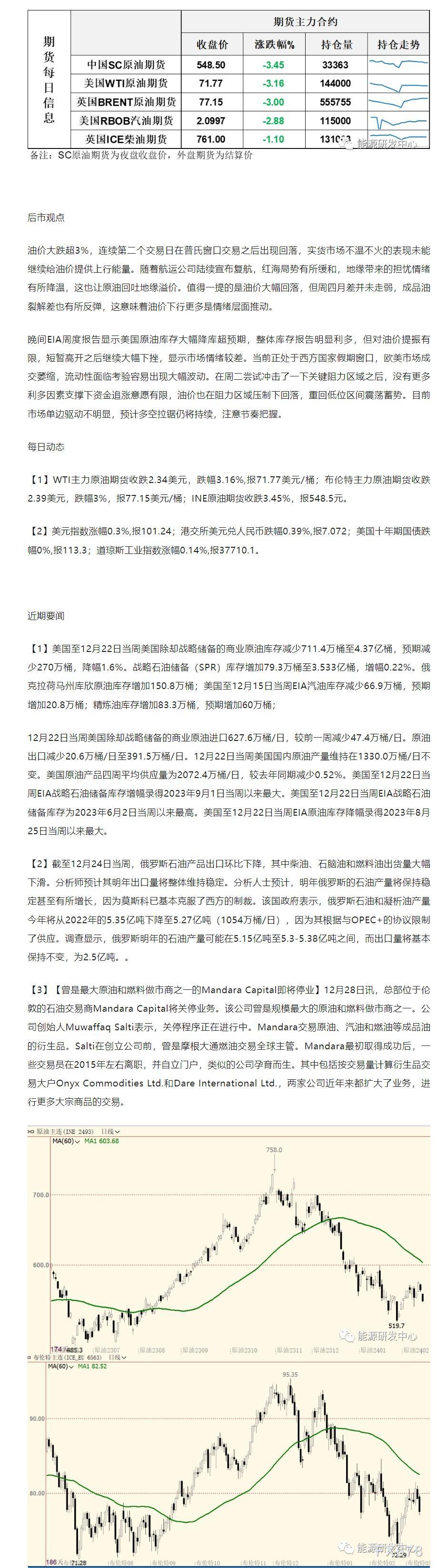
油价大跌超3%,连续第二个交易日在普氏窗口交易之后出现回落,实货市场不温不火的表现未能继续给油价提供上行能量。随着航运公司陆续宣布复航,红海局势有所缓和,地缘带来的担忧情绪有所降温,这也让原油回吐地缘溢价。值得一提的是油价大幅回落,但周四月差并未走弱,成品油裂解差也有所反弹,这意味着油价下行更多是情绪层面推动。

