FXTM富拓集团资讯中信建投期货2月5日早间交易策略
在美国经济持续显现韧性之下,贵金属持续释放过度交易降急预期的风险,尽管短期看来贵金属支撑减弱,但长期来看,贵金属底部夯实更为牢固,在美联储将要开启降息周期的背景下,后市行情仍值得期待。
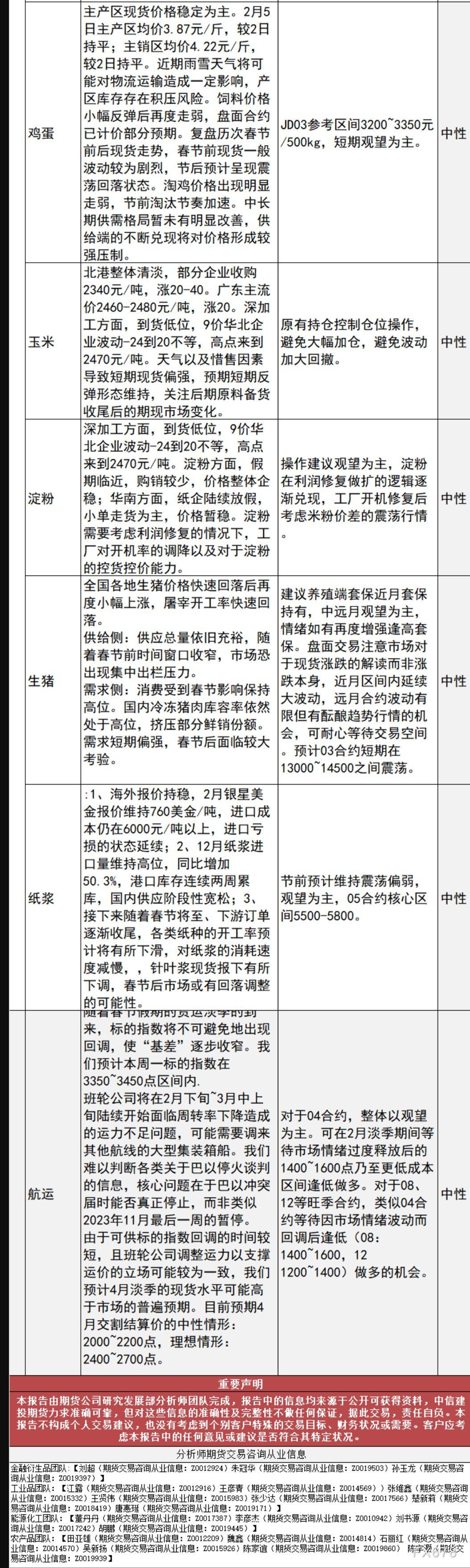
以下是中信建投期货今日早间交易策略,覆盖品种有:股指、国债、贵金属、原油橡胶甲醇尿素纯碱玻璃等能源化工、油脂大豆玉米白糖苹果生猪等农产品、纸浆、黑色系如铁矿石焦煤焦炭螺纹钢、有色系如工业硅碳酸锂等。




在美国经济持续显现韧性之下,贵金属持续释放过度交易降急预期的风险,尽管短期看来贵金属支撑减弱,但长期来看,贵金属底部夯实更为牢固,在美联储将要开启降息周期的背景下,后市行情仍值得期待。
以下是中信建投期货今日早间交易策略,覆盖品种有:股指、国债、贵金属、原油橡胶甲醇尿素纯碱玻璃等能源化工、油脂大豆玉米白糖苹果生猪等农产品、纸浆、黑色系如铁矿石焦煤焦炭螺纹钢、有色系如工业硅碳酸锂等。



