FXTM富拓集团资讯恒泰期货2月5日早盘交易策略
近期国际油价波动较大对沥青造成影响。目前沥青各地区需求表现不一,整体沥青现货大稳小涨为主,低价资源需求有所支撑。
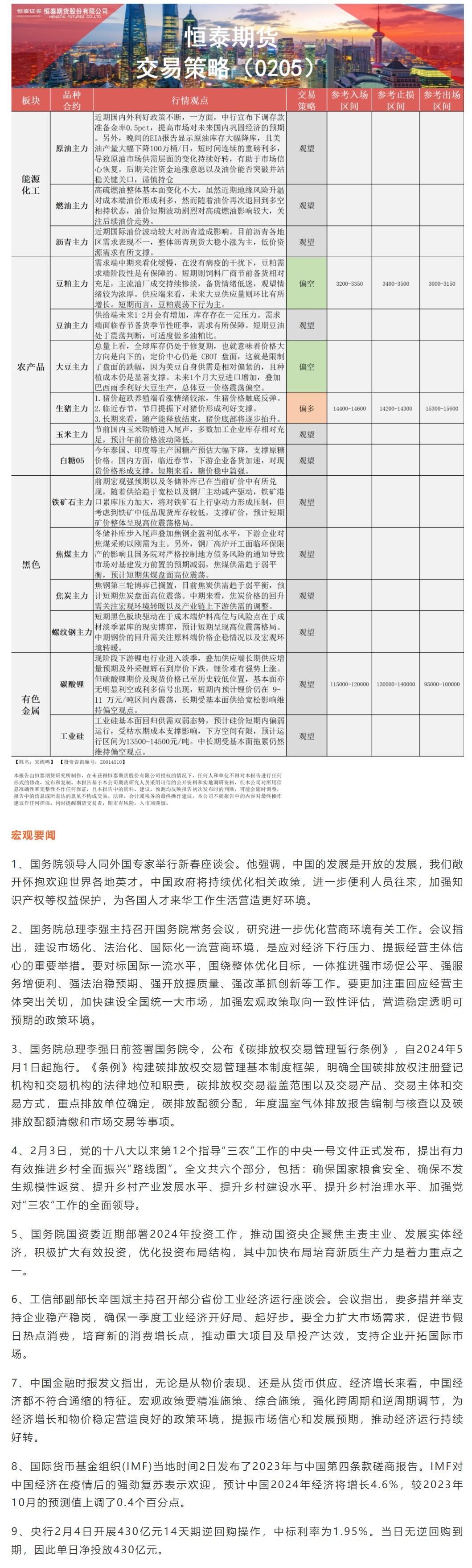
原油基本面/盘面:短期油价持续走高接触区间上轨,近期国内外利好政策不断,一方面,昨日中行宣布下调存款准备金率0.5pct,提高市场对未来国内巩固经济的预期。另外,晚间的EIA报告显示原油库存大幅降库,且美油产量大幅下降100万桶/日,短时间连续的重磅利多,导致原油市场供需层面的变化持续好转,有助于市场信心恢复。本周SC盘面量价双增的动作明显,交易者预期有所回升,后期关注资金追涨意愿以及油价能否突破并站稳关键关口。操作策略:做多主力合约。 燃料油基本面/盘面:高硫燃油整体基本面变化不大,虽然近期地缘风险升温对成本端油价形成利多,然而随着油价再次退回到多空相持状态,油价短期波动剧烈对高硫燃油影响较大,关注后续油价走势。操作策略:做多主力合约。 沥青基本面/盘面:近期国际油价波动较大对沥青造成影响。目前沥青各地区需求表现不一,整体沥青现货大稳小涨为主,低价资源需求有所支撑。操作策略:做多04合约。
