FXTM富拓集团资讯恒泰期货2月21日早盘交易策略
高硫燃油整体基本面变化不大,虽然近期地缘风险升温对成本端油价形成利多,然而随着油价再次退回到多空相持状态,油价短期波动剧烈对高硫燃油影响较大,关注后续油价走势。
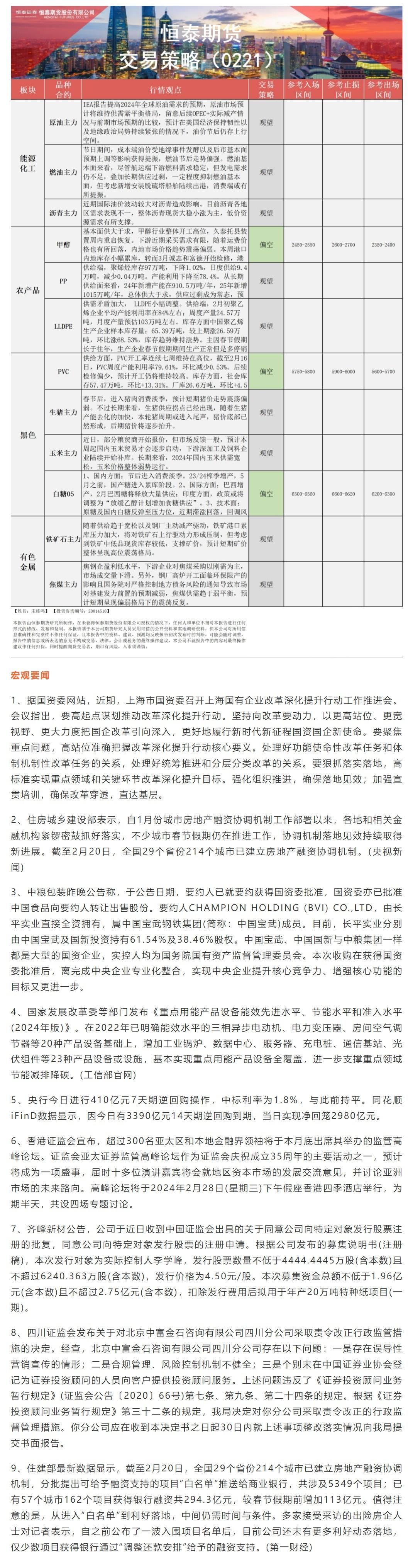
以下是恒泰期货今日早间交易策略,覆盖品种有:宏观分析、原油燃料油等能源化工、豆粕豆油大豆玉米白糖生猪等农产品、黑色系如铁矿石焦煤焦炭螺纹钢、有色系如工业硅碳酸锂等。

高硫燃油整体基本面变化不大,虽然近期地缘风险升温对成本端油价形成利多,然而随着油价再次退回到多空相持状态,油价短期波动剧烈对高硫燃油影响较大,关注后续油价走势。
以下是恒泰期货今日早间交易策略,覆盖品种有:宏观分析、原油燃料油等能源化工、豆粕豆油大豆玉米白糖生猪等农产品、黑色系如铁矿石焦煤焦炭螺纹钢、有色系如工业硅碳酸锂等。
