FXTM富拓集团资讯中信期货4月8日晨报:美联储释放“鹰派”信号,警惕原油价格可能面临政策压力
美国“软着陆”需求复苏预期提振价格,但美国产量持续升高,叠加政府政策诉求,因此价格短期虽涨,但不建议追高。美国或不惜代价打压地缘风险,价格有回落可能。
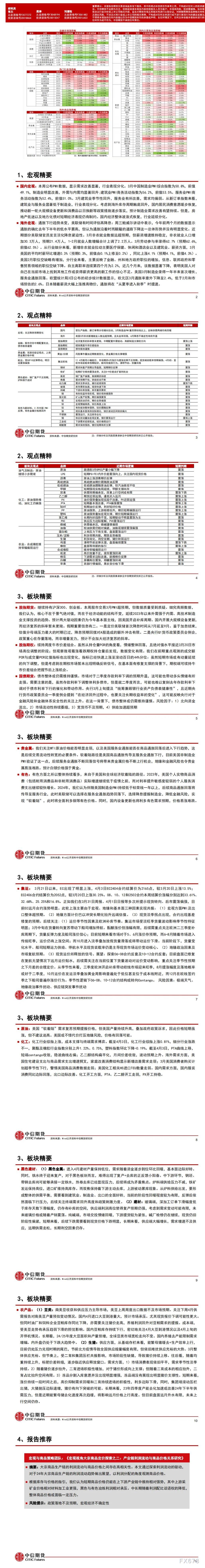
以下为中信期货今日晨报对股指、国债、贵金属、原油能源化工、有色金属、螺纹钢材焦炭黑色系玻璃纯碱等建材、豆类生猪等农产品等期货的操作建议和提醒。
美国“软着陆”需求复苏预期提振价格,但美国产量持续升高,叠加政府政策诉求,因此价格短期虽涨,但不建议追高。美国或不惜代价打压地缘风险,价格有回落可能。
以下为中信期货今日晨报对股指、国债、贵金属、原油能源化工、有色金属、螺纹钢材焦炭黑色系玻璃纯碱等建材、豆类生猪等农产品等期货的操作建议和提醒。